2025年秋季学期国家级一流本科课程《地理空间信息工程概论》顺利结课。在郭仁忠院士、李清泉院士等课程负责人和主要成员的共同建设下,深圳大学城市空间信息工程系开设的《地理空间信息工程概论》课程于 2020 年获评国家级一流本科课程。该课程立足国家重大战略需求与学科前沿发展,持续推进高水平师资引领与课程内容创新,已成为深圳大学地理空间信息工程(智慧城市)专业人才培养的重要品牌课程。2025年本课程继续围绕“从测绘到地理空间信息工程,从空间感知到智慧城市”的主线,邀请多位院士与知名学者走进课堂,系统讲授测绘地理信息领域的学科演进、核心技术与前沿应用,为2025级地理空间信息工程(智慧城市)专业新生呈现了一场高水平、体系化、前瞻性的学术盛宴。

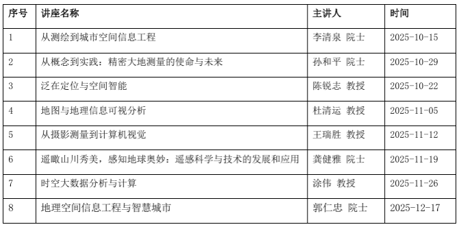
《地理空间信息工程概论》系列讲座一览表


课程从学科源头出发,由中国工程院院士李清泉教授系统回顾测绘科学的历史演进,阐明地理空间信息工程在数字中国与智慧城市建设中的基础性作用,帮助新生建立起对专业的整体认知与时代使命感。随后,中国科学院院士孙和平教授从精密大地测量切入,深入讲解时空基准、重力测量与国家重大工程需求之间的内在联系,展示了地理空间信息工程在深空、深地、深海等战略领域中的关键支撑作用

李清泉院士(左)和孙和平院士(右)讲座现场
在核心技术模块,课程系统覆盖了遥感、摄影测量、可视化、定位与时空大数据等关键方向。龚健雅院士通过回顾遥感技术百年发展历程,全面展示了从多平台、多传感器到智能解译的现代遥感技术体系及其在环境监测、防灾减灾等领域的深度应用。王瑞胜教授则从摄影测量的发展阶段出发,阐释其与计算机视觉、人工智能深度融合后的技术跃迁,展望数字孪生、智能驾驶与文化遗产数字化等前沿应用场景。

龚健雅院士(左)和王瑞胜教授(右)讲座现场
在空间认知与信息表达层面,杜清运教授系统讲解地图与地理信息可视分析的理论基础与技术路径,强调地图作为“地理学第二语言”在空间认知与决策支持中的独特价值,并展望虚拟地理环境的发展前景。陈锐志教授则聚焦泛在定位与空间智能,介绍北斗、5G 与音频定位等自主可控技术的最新突破,展示高精度定位技术在空间智能体与智慧服务中的落地应用。

杜清运教授(左)和陈锐志教授(右)讲座现场
在综合分析与城市应用层面,涂伟教授围绕时空大数据分析与计算,系统阐释了多源时空数据如何支撑城市结构认知、城市问题诊断与智慧决策,强调“测—算—绘”深度融合是新时代地理空间信息工程人才的核心能力。课程最后,由郭仁忠院士以“地理空间信息工程与智慧城市”为主题进行总结性讲授,系统展示地理空间信息技术在城市治理、公共服务与可持续发展中的综合赋能作用,为课程画上圆满句号。

郭仁忠院士(左)和涂伟教授(右)讲座现场
在系列讲座的互动交流环节,现场气氛热烈,同学们围绕专业学习路径、关键技术难点及未来发展方向踊跃提问。交流内容涵盖了遥感与人工智能的深度融合、精密大地测量在国家重大工程中的应用、摄影测量与计算机视觉的技术边界、时空大数据支撑城市治理的实践路径,以及高精度定位技术在复杂室内外场景中的实现方式等多个方面。主讲专家结合自身科研经历与典型案例,深入浅出地进行解答,不仅回应了同学们在专业学习中的现实困惑,也引导大家从更宏观的视角理解地理空间信息工程的学科价值与时代使命。通过面对面的交流,同学们进一步加深了对专业方向的认识,明确了夯实数学与计算机基础、强化空间思维能力、主动拥抱交叉融合的发展路径。

通过多位院士与专家的系统讲授,本课程构建起覆盖“基础理论—关键技术—综合应用—未来趋势”的完整知识体系,不仅夯实了新生的专业基础,也有效激发了同学们投身地理空间信息工程与智慧城市建设的学习热情与科研志向。课程充分体现了国家级一流本科课程在高水平师资引领、前沿内容融入与拔尖创新人才培养方面的示范作用。